Authorization Administration for Budget Access You use this function to define the processing options for each user in price planning. The assignment of these authorizations is linked to the budgets used. By grouping users into price planner groups that are authorized for certain budgets, you can also ensure representation in task processing.
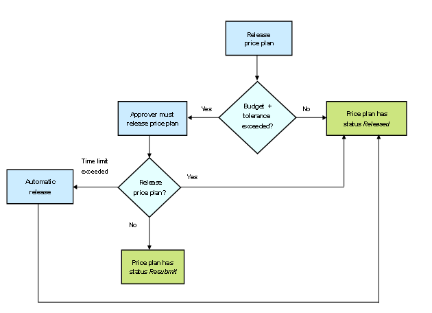
To monitor budget overruns you can use an approval procedure . Only certain defined approvers can release price plans that cause budget overruns or break other release rules.
The following figure outlines the approval procedure for releasing price plans in connection with the budget function:

You have made the settings for budget planning.
If you want to use the approval procedure, you have activated it in Customizing for the
Price Planning Workbench
(PPW).
You activate the approval procedure in Customizing for
Logistics – General
under
in the group box
Process-Independent Settings
.
In order to process price planner groups, you have the required authorization for the area 01 for the authorization object WRF_PPWADMIN.
Create price planner groups and assign users to them. If you are using the approval procedure, specify the approvers for the price planner groups.
For more information, see Creation of Price Planner Groups and Assignment of Users .
Assign the price planner groups to the budgets for price planning.
For more information, see Assignment of Price Planner Groups to Budgets .