Case Management Model and Notation (CMMN)

CMMN is a notation that was created to allow more flexibility in the business process landscape. SAP Signavio Process Manager supports CMMN version 1.1.

About CMMN

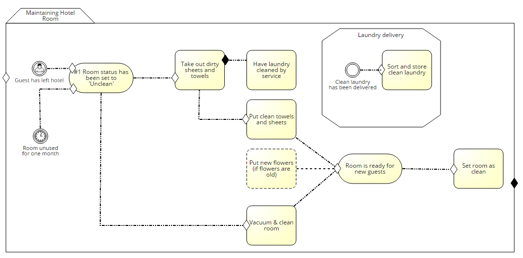
In a business process that has variation, it may be more efficient for a case worker to determine the sequence in which to perform a set of tasks. For example, a hotel guest may always go through the same process when checking in and checking out, while the regularly tasks to clean the room may vary from day to day.

A CMMN model for maintaining a hotel room
A CMMN model for maintaining a hotel room

In general, many BPM scenarios include actions that may diverge from the common sequence flow, within a framework of set tasks. CMMN supports the flexibility of these workflows. The notation is designed for scenarios when a case worker can decide in what order tasks or sequence flows shall be performed. A CMMN sequence flow may be triggered by an event (event listener), a state (milestone) or with an action (task).

CMMN in SAP Signavio Process Manager

In SAP Signavio Process Manager , you can model the standard framework of the corresponding process in a BPMN diagram and then link a BPMN sub-process to a CMMN diagram that defines flexible sequences. You can also change a task in a BPMN diagram to a sub-process that links to a CMMN model, to define a number of flexible actions more accurately.

You can seamlessly integrate CMMN into BPMN and DMN-diagrams, to complement your existing process landscape. CMMN allows you to more accurately model highly variable processes, such as working with patient files or managing customer support processes.