Introduction to Terms

Use

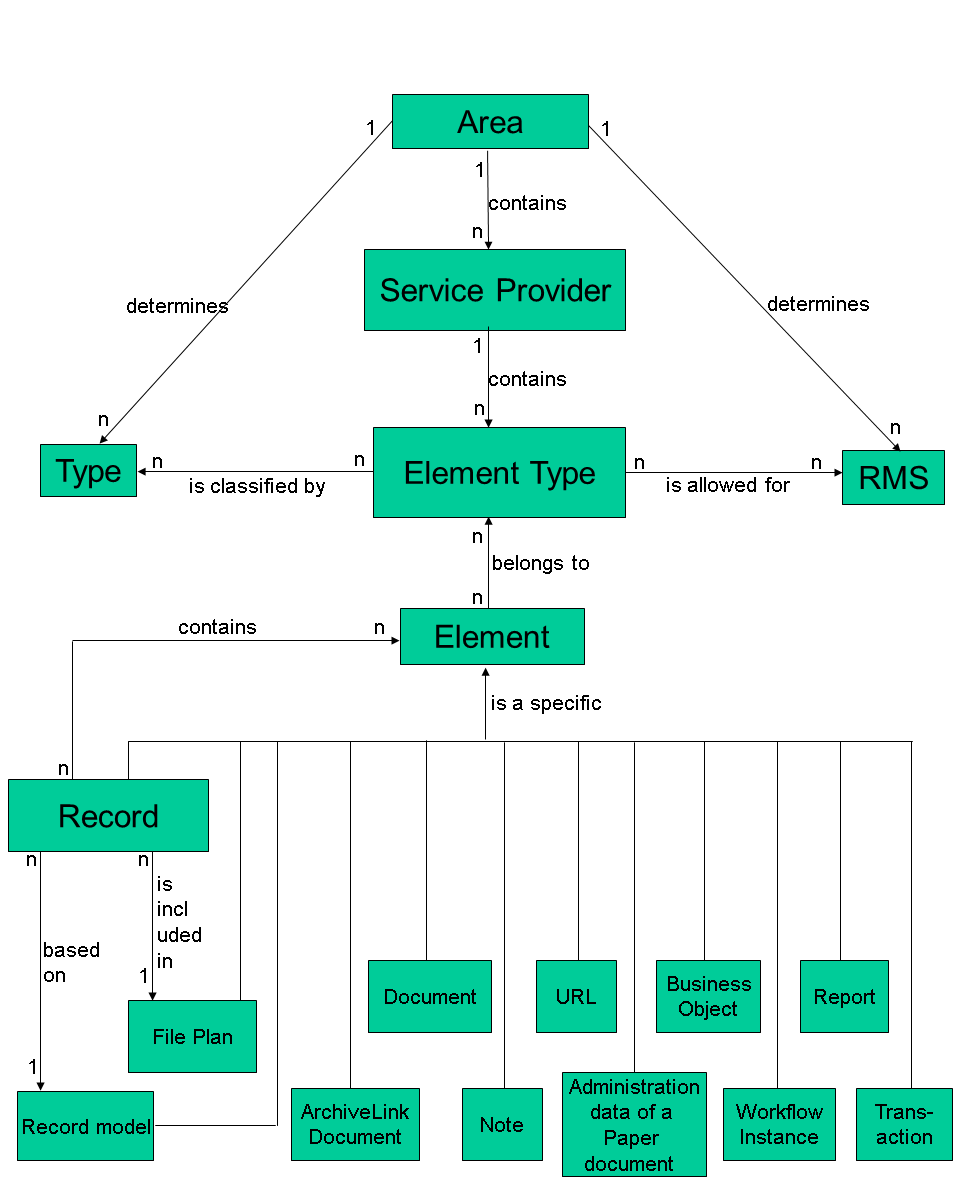
This section explains some important concepts in Records Management, followed by an overview diagram of how these concepts interact with one another.

Element

An element is a piece of information that is checked into Records Management. Elements can be integrated into records, but do not have to be. A record itself is also an element, and at the same time contains elements. This means it is possible for a record to contain other records as subrecords. Record models and file plans are also elements.

Record Model

A record model is a template for records, which is created in Customizing. The template defines the structure of the records. Records that are based on the same record model always have the same structure. This improves user orientation within the records. The assignment of the record to a record model is made in Customizing when the element types for records are created.

Element Type

An element type groups similar elements together. Element types are the starting point for checking new elements into Records Management or searching for them in Records Management.

From a technical point of view, an element type is a division of the elements of a service provider (see below) by assigning parameters to the service provider. Every service provider has connection parameters that have to be filled with values when an element type is created.

You can only use a service provider if at least one element type exists in this service provider. A service provider can contain any number of element types. To create element types according to customer-specific requirements, use the IMG activity Registry Maintenance.

Note: In technical contexts, an element type is also called a service provider space (SPS).

Service Provider

Service providers enable integration of elements into Records Management and access to elements. Each service provider is responsible for a particular group of elements. (examples: Service provider for documents, service provider for notes, service provider for business objects). Within a service provider, you can adapt element types to further subdivide this group.

Area

Records Management has an underlying framework that can also be used for other applications outside of Records Management. Each application has its own framework area. An area contains a group of service providers. It defines attributes for the element types of these service providers.

SAP supplies the area S_AREA_RMS, which contains all the service providers implemented by SAP. This must be used for Records Management.

Records Management System (RMS)

An RMS is a discrete unit within Records Management. The RMS divides various business units logically. Dividing the records of a company into discrete units means that is it possible to provide particular groups of users with access to particular records.

RMS is a classification parameter of the area S_AREA_RMS. You assign values to this parameter using the Customizing activity Maintain Registry. You separate the different RMSs by assigning element types to one or more RMS. An RMS can contain any number of element types. Elements can only be displayed in the RMS in which they have been entered.

Type

The type classifies elements according to their semantic content. It provides the user with orientation when searching for records (for example: The types "documents", "record models", and "business objects"). In the Records Organizer, types are displayed as yellow folders in the standard setting of the role-based view.

The type is a classification parameter of the area S_AREA_RMS. You assign values to this parameter using the Customizing activity Maintain Registry. SAP recommends that you only create a new type if you are implementing a new service provider whose elements cannot be assigned to one of the types supplied by SAP.

Overview Diagram

The following diagram provides an overview of the architecture of Records Management. The arrow shows the direction of reading.